经济公司:鞠婧祎税前收入超1.39亿
发布日期:2025-12-19 14:19 点击次数:121
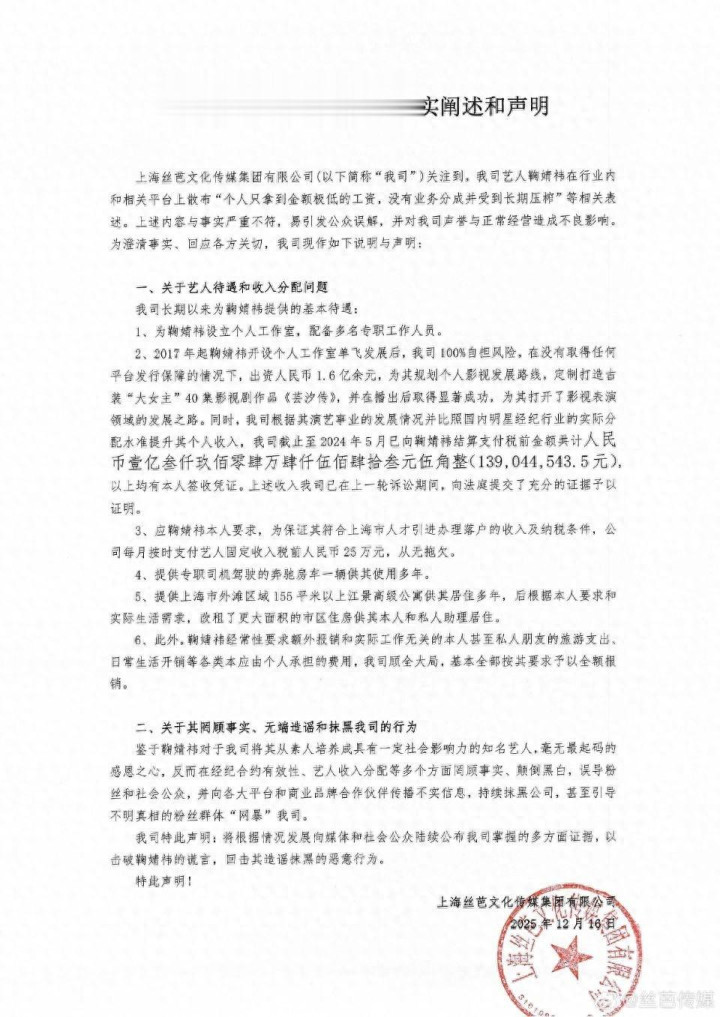
12月16日,@丝芭传媒 发布“对于我司艺东说念主鞠婧祎的事实弘扬和声明”,称鞠婧祎在行业内和相关平台上分布“个东说念主只拿到金额极低的工资,莫得业务分红并受到恒久压榨”等相关表述,与事实严重不符。
丝芭传媒回报鞠婧祎待遇和收入分拨问题,称曾出资东说念主民币1.6亿余元,为鞠婧祎单飞发展后计算影视发展路子,遏抑2024年5月,已向鞠婧祎结算支付税前金额所有139044543.5元,均有本东说念主签收凭证,并按月支付固定收入25万元(税前),还提供专职司机、房车供其使用多年,提供上海高档公寓供其居住。丝芭回报鞠婧祎声明称,将根据情况发展不竭公布多方面笔据,造反鞠婧祎数落抹黑的坏心行为。

此前报说念:
近日,丝芭传媒告状状称鞠婧祎合约至2033年激勉热议。12月15日,鞠婧祎方发声明,称与丝芭传媒的经纪合约已于2024年6月晦止,同期指控丝芭传媒伪造艺东说念主签名及授权。16日,丝芭传媒晒字迹已然阐明否定伪造艺东说念主签名及授权。
鞠婧祎委派讼师此前发声明,鞠婧祎称丝芭传媒拘押侵占演艺收入。

鞠婧祎(Cecily),1994年6月18日出身于四川省遂宁市,中国内地影视女演员、流行乐歌手。2013年11月2日,鞠婧祎凭借SNH48《戏院女神》团体公演追究出说念。2016年,主演个东说念主首部奇幻剧《九囿·天外城》,还曾出演《芸汐传》《热血长安》《新白娘子传闻》等作品。

